Παράκαμψη προς το κυρίως περιεχόμενο
Κεντρική πλοήγηση
Ε.Ο.ΚΑ.Ν.
Ιστορικό
Σκοπός - Αρμοδιότητες
Διοικητής
Διοικητικό Συμβούλιο
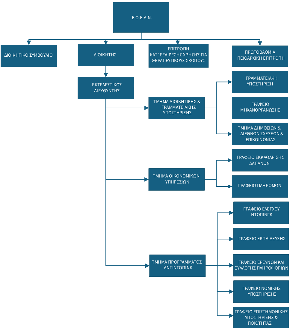
Οργανόγραμμα
Διοικητική Ομάδα
Επιτροπή TUE
Πειθαρχική Επιτροπή
Οικονομικά Στοιχεία
Επικοινωνία
Ενημέρωση
Δελτία Τύπου - Ανακοινώσεις
Ετήσιες Αναφορές
Έλεγχοι
Κριτήρια Επιλογής (RTP TP, TTP)
Κατάλογος Ελεγχόμενων Αθλητών
Αριθμός δειγμάτων ανά έτος
Είδη Παραβάσεων Anti-Doping
Κατάλογος Απαγορευμένων
Χρήσιμες Συμβουλές Ελέγχων
Δικαιώματα και Υποχρεώσεις Αθλητών
Λίστα Αθλητών που Εκτίουν Πειθαρχική Ποινή
TUE
Τι είναι το TUE
Διαδικασία TUE
Αίτηση και Αρχεία TUE
Επιτροπή TUE
ADAMS
Τι είναι το ADAMS
Διαδικασία Συμπλήρωσης
Πληροφορίες εντοπισμού αθλητή (Whereabouts)
Εκπαίδευση
Εκπαιδευτική Στρατηγική
Εκπαιδευτικό Υλικό
Multimedia
Νομοθεσία
Αθλητικός Νόμος
Υπουργικές Αποφάσεις
Π.Δ. Σύστασης ΕΟΚΑΝ
Wada Code
FAQ
ΜΙΛΗΣΤΕ ΧΩΡΙΣ ΦΟΒΟ! -
[email protected]
6972279788
(τηλέφωνο καταγγελιών)
Το Οργανόγραμμα του Ε.Ο.ΚΑ.Ν.